CALL:021-59501820
简体中文
|
English
CALL:021-59501820
简体中文
|
English
首页
关于我们
公司介绍
企业资质
品牌文化
厂区掠影
产品中心
全自动电位滴定仪
全自动密度仪
全自动折光仪
微波消解仪
脂肪酸值测定仪
全自动旋光仪
全自动视频熔点仪
差示热分析仪
全自动卡尔费休水分仪
紫外/可见分光光度计
恒温水浴
全自动溶出仪
全自动油脂熔点仪
全自动滴点软化点仪
新闻动态
新闻动态
公司新闻
新品发布
展会信息
员工风采
行业资讯
行业应用
食品
药品
化工
农业
科研院所
高校
环境分析
其他
解决方案
食品药品解决方案
材料、化工、农业解决方案
科研解决方案
仪器应用及应用技术解决方案
人才招聘
招聘岗位
人才理念
代理商
经销商
合伙人
联系我们
联系我们
客服中心
位置:
首页
> > 产品展示
全自动电位滴定仪
全自动密度仪
脂肪酸值测定仪
全自动微波消解仪
全自动旋光仪
全自动视频熔点仪
全自动油脂熔点仪
全自动折光仪
差示热分析仪
全自动卡尔费休水分仪
紫外/可见分光光度计
恒温水浴
全自动溶出仪
全自动滴点软化点仪
粘度计
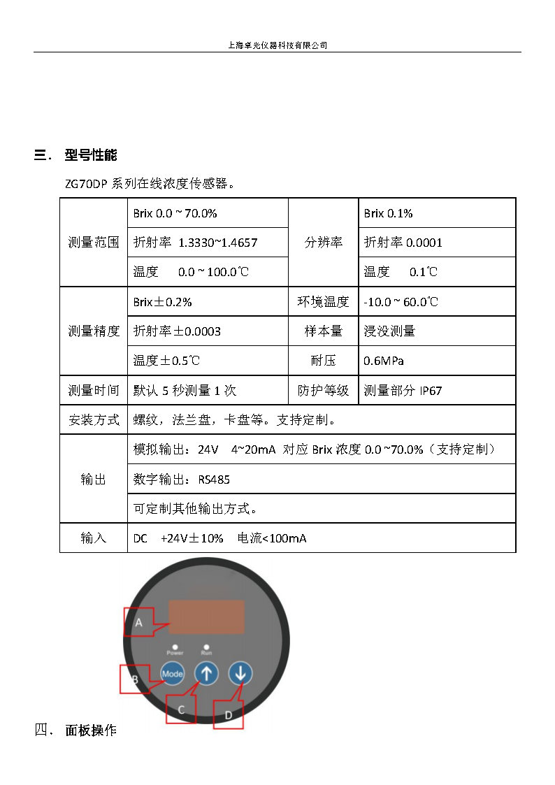
在线折光仪ZG70DP
产品型号:
产品产地:
发布日期:
2025-12-15
浏览次数:
次
咨询电话:
021-59501820
关 键 词:
下一个产品
上一个产品
详细介绍
上海卓光仪器科技有限公司
电话:021-59501820
网址:www.zhuoguangchn.com
地址:上海市嘉定区曹安公路4260号同兴创意园1幢308B
关于我们
产品中心
新闻动态
行业应用
解决方案
人才招聘